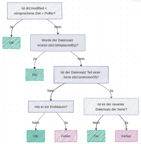
Datensätze auf Aktualität prüfen

Um zu überprüfen, ob DCAT-Datensätze aktuell sind, habe ich mir folgenden Entscheidungsbaum überlegt:

Ist das sinnvoll? Habe ich einen Fall vergessen?

In dem Zusammenhang wollte ich nochmal an einem (bisher unkommentierten) Fragen bzw. Ideen zum Thema Aktualisierungsfrequenz hinweisen:

Für mich nachvollziehbar! Wenige Gedanken:

  • Ist deine Verwendung von „Serie“ hier trennscharf? Das würde ja für „dcat:inSeries“ sprechen, meinst du hier aber nicht, oder?
  • Kannst du sichergehen, dass dct:modified bei allen Datensätzen auch wirklich die Aktualität des (Roh)Datensatzes meint? Gibt ja auch oft Harvesting, wo bei jeder Generierung der Metadaten z.B. dct:modified mit geupdated wird.

Aus Interesse: Was machst du denn mit Datensätzen, die nicht aktuell sind - rausschmeißen? Grüße in den Norden!

Ist deine Verwendung von „Serie“ hier trennscharf? Das würde ja für „dcat:inSeries“ sprechen, meinst du hier aber nicht, oder?

Stimmt, die DCAT 3 Serien habe ich noch gar nicht berücksichtigt. Bisher kann mein System nur Serien in DCAT 2 Logik ausgeben. Es gibt auch noch keinen Datensatz bei GovData, der dcat:inSeries verwendet:

PREFIX dcat: <http://www.w3.org/ns/dcat#>
SELECT * WHERE {
  ?dataset a dcat:Dataset .
  ?dataset dcat:inSeries ?serie .
}

Kannst du sichergehen, dass dct:modified bei allen Datensätzen auch wirklich die Aktualität des (Roh)Datensatzes meint? Gibt ja auch oft Harvesting, wo bei jeder Generierung der Metadaten z.B. dct:modified mit geupdated wird.

Da ist (zumindest mir) die Semantik von dct:modified nicht klar. Dazu hatte ich ein eigenes Thema aufgemacht: Angabe der Aktualisierungsfrequenz

Aus Interesse: Was machst du denn mit Datensätzen, die nicht aktuell sind - rausschmeißen?

Wir kontaktieren die Herausgeber und geben ihnen einen Hinweis, dass der Datensatz mal wieder aktualisiert werden müsste.